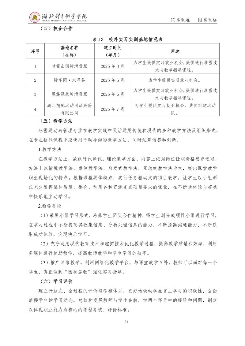
当前位置:首页 > 教学在线 > 专业建设 > 正文
2025级人才培养方案 冰雪运动与管理专业(专业代码:570314)
发布日期:2025年12月16日  来源:湖北体育职业学院 阅读52次
                          
Copyright 2001-2026 湖北体育职业学院 版权所有
鄂ICP备11009750号-2  鄂公网安备 42018502003747号
地址:湖北省武汉市东湖新技术开发区高新大道333号 电话:027-87780730
招生咨询:027-63493095(高职)027-87520090(中职)
招生咨询QQ群:924554356
实习监督咨询电话:027-87520115(工作时间) 65527380(非工作时间)